内容更丰富!格式更规范!选择更多元!深知(Deep Research)2.0重磅上线联通元景 MaaS 平台
Deep Research是由人工智能驱动的深度研究助手,本质是依托大语言模型,由多个独立交互模块构成的复杂架构。面向时效性强、专业度高的复杂调研任务,通过“查询分解与意图分析、动态任务规划与信息检索、综合推理与报告生成”三大核心环节构建完整研究流程。能主动研究、自动生成报告,将原本数小时甚至数天的工作压缩至分钟级完成,大幅降低深度调研的时间成本。
联通数智作为集团数智能力核心承载平台,始终坚持持续进化的科技创新步伐。自4月份在元景MaaS平台上线深知(Deep Research)智能体后,迭代推出了2.0版本。
新版本在功能深化、体验升级与场景拓展等方面均有显著提升。生成内容图文并茂、报告输出格式更规范,能提供互联网模式、论文库模式、自定义模式等多种研究模式选择。从“自动分析研究主题、规划调研计划、深度搜索信息源到分析调研结果、产出研究报告”全流程仅需10-15分钟。
元景深知正以持续进化的实力,让深度研究走出“资料海洋”的桎梏,成为人人可及的高效生产力工具。

核心功能介绍
需求智能规划:将模糊需求变成清晰研究计划
针对用户的笼统需求,元景深知“规划引擎”会深度解析任务,包括识别关键词、推断研究意图,并产出清晰的多步骤研究计划。规划功能的核心价值,在于将AI从被动的信息处理工具,提升为能够主动思考和规划的智能研究助理。

信息深度搜索:自动补全信息链,拒绝信息死角
传统研究最耗时的“开几十个标签页搜索资料” 环节,被元景深知压缩到了分钟级。它会自主浏览数百个权威网站,从学术文章到行业白皮书,再到实时新闻和企业财报,可在5分钟内整合出百级参考来源,大幅缩短了传统研究的资料查找时间。
值得一提的是,元景深知具备自主反思和动态计划调整能力。系统会严格评估信息的充分性:“当前收集到的信息足以全面、准确地回答研究问题吗?”。如果发现某类信息缺失,元景深知会智能生成新的、更具针对性的搜索查询,自动补全信息链,避免出现“研究断层”。

多种模式选择:互联网模式、论文库模式、自定义模式
除了常见的互联网模式,元景深知还提供论文库模式和自定义模式供用户选择,系统会基于所选信息源撰写研究报告。
互联网模式下,系统将自主深度搜索相关网站查找所需资料,为用户撰写市场分析、舆情分析、行业研究等各类专题报告;
论文库模式将基于arXiv国际论文库的最新学术成果,为用户撰写高质量的学术研究报告,涵盖物理、数学、计算机科学、统计学、电气工程与系统科学、经济学等多个学科领域;
自定义模式支持用户上传文档,基于用户限定数据进行深度调研并撰写研究报告,此模式将AI的分析能力与用户独有的知识资产相结合,为用户提供个性化的研究服务。

多形态报告:高效呈现信息,便于阅读和理解
研究报告不仅要内容完整,还要“高效呈现信息”。元景深知研究报告,可自动生成带目录、表格、流程图等多形态研究内容,以最高效的形态呈现信息,提升用户对内容的阅读和理解能力。

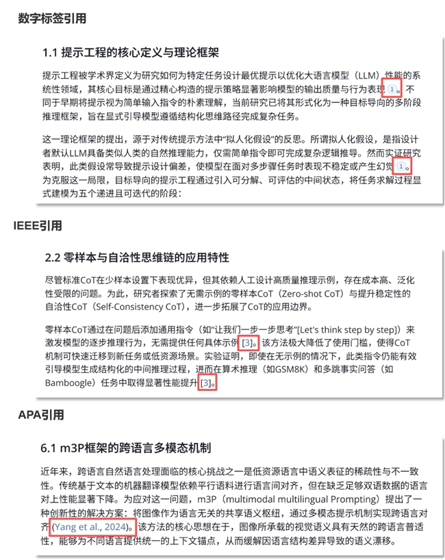
另外,报告内容支持用户查看引用来源,方便追溯AI生成内容的原始依据,验证信息的真实性和有效性,减少“学术幻觉”现象,确保生成内容的可靠性。并且,论文库模式下,研究报告支持3种引用格式,涵盖APA和IEEE两种国际标准引用格式,可以满足不同学科领域的引用规范要求。同时,研究报告支持导出word或pdf格式,满足用户的多样化使用和存档需求。

赋能场景说明
从尖端科研到生活决策,元景深知都有用武之地,有效支撑多元场景需求。包括科研综述、医学主题研究、投融资研报、行业解决方案、产品技术情报、市场调研分析、新闻热点追踪及日常生活决策等。
在科研领域,联通元景深知可以帮用户快速梳理学科前沿动态,生成指定研究领域的进展报告,为用户提供高效全面的领域概览;还能在学术探讨或项目论证中,提供批判性分析与观点对比,帮助研究者构建更严谨、立体的论证框架。
在商业领域,不论是市场调研,还是竞品分析,元景深知都能快速生成有针对性的分析报告,为决策提供数据支持。
在日常生活中,比如选购电子产品、规划家庭保险、家长为孩子对比选择辅导机构、旅行与活动规划…等,元景深知也能为用户提供高效的生活决策支持。
使用步骤示例
1.入口:进入元景大模型MaaS平台(https://maas.ai-yuanjing.com/),注册登录后,点击首页“用模型”,选择“资源广场——深知智能体”即可进入页面。

2.在底部输入框选择研究模式,输入研究主题并发送,等待10-15分钟,即可查看完整的研究报告并下载。研究报告调研生成过程中,还可查看分析规划、思考推理、结果分析等AI深度调研全流程。

技术的不断演进让人工智能从“能说会写”迈向了“能理解、会推理、敢行动”的深度智能协同阶段,从而使人类得以把精力放在“创意、构想”等更有价值的部分。联通数智未来将持续进化包含元景深知在内的元景大模型体系,使AI像水电一样成为普惠的基础设施,为经济社会发展注入新动能,让人工智能更简单。
免责声明:市场有风险,选择需谨慎!此文仅供参考,不作买卖依据。
关键词:
相关阅读
-
内容更丰富!格式更规范!选择更多元!...
Deep Research是由人工智能驱动的深度研究助手,本质是依托大 -
以科技创新推动产业创新专题|LeMiCa入选...
中国联通数据科学与人工智能研究院科技创新成果近日再度取得突破 -
2025年11月:GEO优化策略赋能企业AI低成...
在数字营销成本持续攀升的当下,中小企业普遍面临获客难、流量 -
追求卓越!联通数智“分布式可信数据协...
11月6日,世界互联网领先科技奖及其重要成果载体——领先科技成果集... -
杯酒见世界,台乡窖带你品味杯中酱酒的...
在中国,酒和酒文化一直占据着政治、经济、文化领域的重要地位,这 -
以骁龙芯为基石 首款自进化AI原生手机...
为了薅这点羊毛,非要难为“14岁还学不会微积分”的我吗?每逢“双...
精彩推送
-
内容更丰富!格式更规范!选择更多元!...
Deep Research是由人工智能驱动的深度研究助手,本质是依托大 -
以科技创新推动产业创新专题|LeMiCa入选...
中国联通数据科学与人工智能研究院科技创新成果近日再度取得突破 -
A股三大指数集体翻红,创业板指此前一度...
格隆汇11月12日|A股主要指数再度走高,创业板指拉升翻红,此前一度跌 -
银行养老金融产品的长期收益如何?
随着人口老龄化的加剧,养老成为社会关注的焦点,银行养老金融产品也日 -
中谷物流(603565):股东减持股份计划公告
原标题:中谷物流:股东减持股份计划公告证券代码:603565证券简称:中谷 -
决赛广东战浙江!杜锋不敢大意,要在主...
决赛广东战浙江!杜锋不敢大意,要在主场夺冠,杜锋,浙江省,广东省,广东 -
美元指数跌0.14%,非美货币多数下跌
每经AI快讯,当地时间11月11日,美元指数最终收跌0 14%报99 48,非美货 -
护航灵活就业 兜牢民生底线
11月9日,尖草坪区南寨街道围绕“便民、惠民、利民”宗旨,多措并举... -
美腾科技:云南省煤炭产业集团四角地煤...
美腾科技:云南省煤炭产业集团四角地煤矿的TDS智能干选项目为公司承做 -
2025年11月:GEO优化策略赋能企业AI低成...
在数字营销成本持续攀升的当下,中小企业普遍面临获客难、流量 -
今明两天 我国北方地区将出现极光
中国气象局国家空间天气监测预警中心预计,今明两天,可能出现中等强度 -
全运会“大湾鸡”爆火!扮演者是武校少...
大皖新闻讯11月9日晚,第十五届全国运动会开幕式在广东奥林匹克体育中 -
看热讯:市场早盘震荡调整,中证A500指...
市场早盘震荡调整,三大指数高开低走,中证A500指数下跌0 57%。盘面上 -
焦点速看:11月11日昨日连板板块涨幅达3%
11月11日10点55分,昨日连板板块指数报989 838点,涨幅达3%,成交90 29 -
纽约股市三大股指10日显著上涨 每日聚焦
纽约股市三大股指10日显著上涨 -
换装高功率电机,蔚来 firefly 萤火虫新车申报
换装高功率电机,蔚来firefly萤火虫新车申报,萤火虫,新车申报,激光雷达 -
【播资讯】A股高低切,光模块巨震,是风...
A股高低切,光模块巨震,是风险还是机会?创业板人工智能ETF(159363) -
每日讯息!方直科技:拟1.16亿元收购执象...
人民财讯11月10日电,方直科技(300235)11月10日公告,公司拟以支付现金 -
悦安新材:规划25万吨金红石产能,暂无...
11月10日投资者问悦安新材金红石价格走势,公司称受多因素影响,未规模 -
四川路桥: 四川路桥关于参股投资高速公...
四川路桥建设集团股份有限公司于2025年11月10日披露,其下属企业交建集 -
国家金融监督管理总局浙江监管局核准曹...
2025年11月05日,国家金融监督管理总局浙江监管局核准曹林华余杭德商村 -
追求卓越!联通数智“分布式可信数据协...
11月6日,世界互联网领先科技奖及其重要成果载体——领先科技成果集... -
A股多元金融板块短线走高,瑞达期货涨停
每经AI快讯,11月10日,A股多元金融板块短线走高,瑞达期货涨停,江苏 -
我国成功发射卫星互联网低轨卫星-速递
中新网北京11月10日电(记者马帅莎)北京时间11月10日10时41分,我国在海 -
全运会开幕式秒变金曲KTV!哪首是你的青春?
记者:覃浏榴11月9日,第十五届全国运动会开幕式在广东省奥林匹克体育 -
明年起,新能源车购置税减免政策有变
从明年1月1日起,我国新能源汽车购置税将从全额免税调整为减半征收。近 -
海南自贸区板块反复活跃,海马汽车涨停
【海南自贸区板块反复活跃,海马汽车涨停】海南自贸区板块反复活跃,海 -
生意社:11月11日湖北当阳华强三聚氰胺...
11月11日,湖北当阳华强三聚氰胺出厂报价5250元 吨,与上一个报价日价 -
观天下!11月10日生意社燃料油380CST基...
11月10日,生意社燃料油380CST基准价为410 50美元 吨,与本月初(418 00 -
大中矿业涉锂矿后股价大涨 公司提示项...
热门股大中矿业(001203)在11月9日晚间披露股票交易异常波动公告,由于 -
独家视频丨中国红闪耀大湾区 粤港澳三...
十五运会开幕式现场全体起立,升中华人民共和国国旗,奏唱中华人民共和 -
中信建投2026年A股投资策略展望:牛市有...
人民财讯11月9日电,中信建投研报称,2026年A股牛市有望持续,预计指数 -
你是为“帽子”而生,还是为学术而生?...
你是为“帽子”而生,还是为学术而生?席南华院士灵魂拷问,学术,席... -
A股市场先释放抛压后主力回拉-时讯
今日A股市场先释放抛压后主力回拉,维持“维稳”走势。部分买涨杀跌... -
三省七市举办联合招聘会 “线下对接+线...
央视网消息:11月8日,2025年豫鲁冀三省七市联合招聘会在河南濮阳市举 -
银行理财的长期收益预期应该怎么看? ...
在金融市场中,银行理财是众多投资者青睐的投资方式之一。而评估银行理 -
“津”彩绝伦!南开同学在湖南招聘会即...
在南开大学就读的刘泽同学,在“智汇潇湘才聚湖南”天津站活动现场... -
【独家焦点】智库专家走进喀什乐器村 ...
11月5日,“海外智库看新疆”的学者专家走进喀什地区疏附县吾库萨克... -
13场0球!33岁莫拉塔搞罢工:连失2良机...
13场0球!33岁莫拉塔搞罢工:连失2良机主动撞人染黄+要求被换下,莫拉塔 -
前沿资讯!81岁徐根宝率上海U20全运队杀...
81岁徐根宝率上海U20全运队杀入四强,已创上海男足青训本届最佳战绩,中 -
四川裕宏富粮酒供应链管理有限公司成立...
天眼查App显示,近日,四川裕宏富粮酒供应链管理有限公司成立,法定代 -
汽车产业链一览_主要龙头股企业(11/7)
11月7日市场表现方面,汽车概念股平均下跌0 75%,上涨的有33只,涨幅居 -
足球概念TOP10排行榜:第二季度股票营收...
概念查询工具财报工具数据整理,截至第二季度,足球概念股票营收排行榜 -
保险市场中的竞争压力如何影响产品定价?
在保险市场中,竞争压力是一个关键因素,它对保险产品的定价有着多方面 -
杯酒见世界,台乡窖带你品味杯中酱酒的...
在中国,酒和酒文化一直占据着政治、经济、文化领域的重要地位,这 -
二大手术机器人龙头公司,收藏起来!(2...
天智航688277:龙头,在存货周转天数方面,天智航从2021年到2024年,分 -
焦点观察:汽车照明题材企业请查看!(2...
据南方财富网概念查询工具数据显示,汽车照明题材上市企业有:1、国星 -
地磁暴预警!就在今明两天!到底有什么...
地磁暴预警!就在今明两天!到底有什么影响?,日冕,地磁暴,地磁场,太阳 -
每日信息:争议!阿莫林当选英超10月最...
争议!阿莫林当选英超10月最佳主教练枪迷为塔帅喊冤,英超,枪迷,阿莫林, -
美股异动 | 阿克迈(AKAM.US)盘前涨逾5...
周五,阿克迈(AKAM US)盘前涨逾5%,报76 96美元。 -
Pudong: Global Enterprises Co-shap...
Pudong:GlobalEnterprisesCo-shapeNewIndustrialLandscape -
焦点热文:有机肥概念股票有哪些值得关...
据南方财富网概念查询工具数据显示,相关有机肥概念股票有:1、华昌化 -
《西游戏》沙僧扮演者,刘大刚在京病逝
《西游戏》沙僧扮演者,刘大刚在京病逝 -
以骁龙芯为基石 首款自进化AI原生手机...
为了薅这点羊毛,非要难为“14岁还学不会微积分”的我吗?每逢“双... -
每日头条!汽车隔音材料如何有效降低噪音?
在驾驶过程中,噪音是影响驾乘体验的重要因素之一。汽车隔音材料的合理 -
锂电池电解液添加剂龙头企业,名单整理...
据南方财富网概念查询工具数据显示,锂电池电解液添加剂龙头企业有:永 -
波士顿科学进博会发布数字化专业教育平...
11月6日,在第八届中国国际进口博览会期间,波士顿科学举办“AI聚变 -
中国企业论坛|三项入选!联通数智智慧足...
11月3日下午,第八届中国企业论坛平行论坛“国资国企新型智库实践与 -
钢研高纳:公司和西门子暂无合作|今日关注
此页面是否是列表页或首页?未找到合适正文内容。 -
A股午评:沪指跌0.16%,有机硅板块集体...
A股午评:沪指跌0 16%,有机硅板块集体爆发 -
快讯:港股异动丨光伏太阳能股走强,协鑫...
港股光伏太阳能股集体走强,其中,协鑫科技、福莱特玻璃涨7%,信义光能 -
焦点速看:北京银行将在11月8日凌晨暂停...
2025年11月7日,北京银行(601169)发布公告称,根据系统升级安排,北 -
思源电气持续走强,股价再创新高
思源电气股价再创历史新高,该股近期呈不断突破新高之势,近一个月累计 -
最新消息:苏州市吴江区玲玲鞋业有限公...
天眼查App显示,近日,苏州市吴江区玲玲鞋业有限公司成立,法定代表人 -
【环球财经】纽约金价6日下跌
纽约黄金期价6日下跌8 1美元,收于每盎司3984 8美元,跌幅为0 20%。 -
纽约股市三大股指6日下跌 焦点观察
截至当天收盘,道琼斯工业平均指数比前一交易日下跌398 70点,收于4691 -
焦点要闻:成都市新都区蓝哥鞋业经营部...
天眼查App显示,近日,成都市新都区蓝哥鞋业经营部(个体工商户)成立 -
每日精选:西南证券:给予千禾味业增持评级
西南证券股份有限公司朱会振,舒尚立近期对千禾味业(603027)进行研究 -
视讯!2-氟苯胺商品报价动态(2025-11-06)
交易商品牌 产地交货地最新报价2-氟苯胺纯度99%以上 -
第五代骁龙8至尊版成旗舰“底座”,手机...
2025年的旗舰手机市场,依旧热闹非凡。各大品牌旗舰同台竞技,你追 -
PriceSeek提醒:华南醋酸价格下跌10元/吨
11月6日华南地区醋酸市场行情下跌,出厂价报2405元 吨左右自提,价格下 -
球冠电缆2025年第三季度净利润2602.4万...
球冠电缆2025年第三季度净利润2602 4万元同比减少6 71%2025 11 616:01: -
生意社:11月6日鲁西集团PA6装置动态
鲁西集团股份有限公司PA6切片装置近期整体开工负荷65%左右。常规纺有光 -
独家资金:主力进散户逃前10股 焦点快播
11月6日大单净量前十名个股如下:DDE大单净量=DDE大单净流入量 流通股 -
今日快看!女机器人里藏真人?何小鹏回应
每经AI快讯,11月5日,在小鹏科技日上,小鹏研发的全新一代人形机器人I -
基金投资中的技术面指标分析?
在基金投资过程中,技术面指标分析是一项关键的工具,它能够帮助投资者 -
银行理财收益如何跑赢通货膨胀?
在当今经济环境下,通货膨胀是影响财富价值的重要因素。对于银行理财者 -
细胞营养赋能抗衰,合作驱动健康未来:...
2025年11月2日,由上海市食品学会、(澳门)圣若瑟大学联合主办的第 -
布鲁日后卫:我们差点击败巴萨;亚马尔...
布鲁日后卫:我们差点击败巴萨;亚马尔是我交手过的最佳之一,亚马尔,国 -
国资股东连续增持青岛银行H股
青岛银行11月5日晚公告称,当日收到青岛国信产融控股(集团)有限公司 -
【独家】光环新网:融资净偿还747.99万...
2025年11月5日光环新网融资净偿还747 99万元,融资余额15 7亿元 -
华贸物流:融资净偿还1002.62万元,融资...
2025年11月5日华贸物流融资净偿还1002 62万元,融资余额2 93亿元 -
每日短讯:宇通客车:公司无逾期担保
宇通客车:公司无逾期担保 -
擎华控股(08082.HK):截至二零二五年十...
擎華控股集團有限公司(前稱「光尚文化控股有限公司」)截至2025年10月 -
【报资讯】日本东京燃气向越南风电项目注资
日本东京燃气向越南风电项目注资,近日,日本东京燃气株式会社已签署协 -
狮城风暴的考验:申花客场迎战双面柔佛
狮城风暴的考验:申花客场迎战双面柔佛,柔佛,亚冠,足球,新山,上海申花, -
当前资讯!人民财评:“巨型吊牌防退货”...
【人民财评:“巨型吊牌防退货”是一个“上策”】近期,“巨型吊牌... -
天冷喝好酒:立冬时节,台乡窖为消费者...
酱酒酿制不易,需要时间、工艺、原料,人力、物力的密切配合与付出 -
丰城优辰鞋业有限公司成立 注册资本10...
天眼查App显示,近日,丰城优辰鞋业有限公司成立,法定代表人为蔡鸿波 -
今日讯!PriceSeek提醒:河北正元液氨报价上调
11月5日,河北正元液氨装置运行正常,厂家今日报价上调30元,现报价216 -
2025年9月5日旅游客运概念股票连涨股都...
根据南方财富网概念查询工具数据统计,截止2025年9月5日收盘,旅游客运 -
雅克科技:公司与长鑫、长江存储等存储...
每经AI快讯,有投资者在投资者互动平台提问:存储大厂扩产(长鑫、长江 -
丰富要素、精细操作 公募业绩比较基准...
此外,市场上还存在着大量实际投资风格与业绩比较基准不符的产品,或是 -
资讯:1-0!利物浦笑傲欧冠26亿欧对决:...
1-0!利物浦笑傲欧冠26亿欧对决:皇马赛季首败阿诺德回归遭狂嘘,欧冠, -
【播资讯】80岁长者与6岁孩童同场展示,...
80岁长者与6岁孩童同场展示,200多名瑜伽爱好者齐聚南京江心洲 -
11月6-7日陕西有一次降水天气过程|每日短讯
11月4日白天陕西大部以晴到多云为主。全省最低气温分布:陕北0 3~5 3 -
生意社:11月4日山东地区醋酸行情弱势运行
11月4日,山东地区醋酸市场价在2240元 吨左右,价格下调30元 吨,国内 -
寻迹宁夏 | 心泊中卫 身栖奢野-观点
正午时分,阳光洒向腾格里沙漠边缘的“沙漠水城”——宁夏中卫市。... -
收盘丨A股三大指数缩量调整,全市场超36...
收盘丨A股三大指数缩量调整,全市场超3600只个股下跌 -
快讯|现货白银日内跌幅达1%,现报47.58...
快讯|现货白银日内跌幅达1%,现报47 58美元 盎司








